艺人梓渝入住酒店监控视频遭泄露后被剪辑传播,经纪公司报警
艺人梓渝入住酒店监控视频遭到泄露并被恶意剪辑传播,引发社会关注,其经纪公司已经报警,寻求法律途径解决问题,这一事件引发了公众对隐私保护和个人信息安全问题的关注,提醒人们要尊重他人隐私,避免恶意传播他人信息。
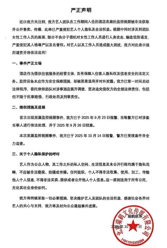
10月15日凌晨,北京瑞鹤文化传媒有限公司发布一份声明称,旗下艺人在工作期间入住的酒店走廊的监控视频,被非法获取并公开售卖、传播,此举已严重侵犯艺人个人隐私及合法权益。同时该声明称,有人对视频中一名女性工作人员进行人身攻击,并编造低俗谣言。
红星新闻记者从网上流传的视频信息中看到,该声明所指酒店疑为湖北鄂州皇冠假日酒店。据悉,被拍摄的是新生代艺人梓渝,此前信息显示,其9月21日曾在鄂州参加一场音乐节活动。
北京瑞鹤文化传媒有限公司发布的声明
梓渝,本名郑朋 ,2002年7月6日出生于江苏省连云港市,男演员、歌手。
2020年6月,梓渝参与录制的青春成长综艺节目《少年之名》在优酷播出。2021年,参加爱奇艺男团选秀节目《青春有你第三季》,赛后作为“光合少年”组合成员正式出道。
男艺人酒店走廊内视频流出
其经纪公司发声明并报警
北京瑞鹤文化传媒有限公司10月15日凌晨发布的声明称,首次出现泄露监控视频事件后,已于9月23日报警,当地警方已对涉案当事人进行依法处理,并于9月26日结案。但是随后又出现本次泄露监控视频事件,该公司于10月14日报警,警方已受理案件并全力追查。
红星新闻记者了解到,该声明所指酒店疑为湖北鄂州皇冠假日酒店,公开信息显示,艺人梓渝9月21日曾在鄂州参加一场音乐节活动。
红星新闻记者从目前网上能找到的相关视频中看到,监控画面上的信息显示视频时间为9月22日,视频中一名女性工作人员从酒店房间内走出,随后男艺人也走出,但是男艺人身后很快就有其他工作人员跟着走了出来。
但是据一些被剪辑的视频及图片显示,其内容剪掉了男艺人身后跟出来的其他工作人员画面,只保留了女工作人员和男艺人相继走出房间的视频或图片。北京瑞鹤文化传媒有限公司10月15日的声明中表示,有人借机对女性工作人员进行人身攻击,编造低俗谣言,严重侵犯其人格尊严以及名誉权,对艺人以及工作人员造成极大困扰。
酒店称正进行调查
律师:酒店或需承担相应民事赔偿责任
10月15日上午,红星新闻记者联系了湖北鄂州皇冠假日酒店的工作人员,工作人员表示,目前酒店正常营业,对于网上发布的该酒店疑泄露艺人走廊内监控视频的情况,该酒店也正在进行调查。当记者询问此事的更详细情况时,这名工作人员表示会将记者的采访需求告知酒店公关部门,但截至发稿时,记者暂未获得进一步回复。
随后红星新闻记者又联系了鄂州皇冠假日酒店所属的洲际酒店集团,但集团前台电话一直无人接听。该酒店辖区派出所工作人员表示,对于案件相关信息无法透露。10月15日,该酒店的微博内容已无法显示留言,且已开启“一键防护”模式。
陕西德尊律师事务所主任陈灏在接受红星新闻记者采访时表示,酒店对酒店走廊监控视频有保管和保密的义务,如果因酒店保管不善造成泄露,造成相关人员损失的应当由酒店承担赔偿责任,如果是员工个人行为,员工也要承担相应责任。如果酒店管理不到位,造成员工泄露视频,酒店还是要承担责任,并且如果不能排除涉嫌刑事案件的话,也是由酒店根据过错程度承担责任,然后再向有责任的员工追偿。被泄露视频的艺人可根据视频内容等相关情节报警处理,由警方根据事情严重程度,对相关人员采取行政处罚,艺人也可以采取民事诉讼,以酒店违约或侵权为由,维护自身合法权益。
河南泽槿律师事务所主任付建在接受红星新闻记者采访时表示,酒店作为提供住宿服务的经营者,负有保障客人人身、财产安全的法定义务,其中也包括对客人隐私权的保护义务。酒店因管理不善导致监控视频泄露,需承担相应的民事赔偿责任,包括赔礼道歉、消除影响、赔偿损失等。如果是有员工私自将监控视频流出,属于侵犯他人隐私权和个人信息的行为。在民事上,根据《民法典》规定,明星可要求员工承担停止侵权、消除影响、赔礼道歉、赔偿损失等民事责任。在行政责任方面,依据《治安管理处罚法》,散布他人隐私的,处5日以下拘留或者500元以下罚款;情节较重的,处5日以上10日以下拘留,可以并处 500元以下罚款。
此外,明星艺人可要求酒店和涉事员工立即停止侵权行为,如删除网上的相关视频。同时还可要求侵权方公开赔礼道歉,以消除不良影响,并可根据实际损失情况,要求侵权方赔偿经济损失和精神损害抚慰金等。
作者:访客本文地址:https://www.taowuwang.com/post/78.html发布于 2025-10-15 16:52:45
文章转载或复制请以超链接形式并注明出处功夫财经

还没有评论,来说两句吧...